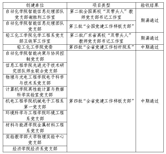
近日,从教育部、省委教育工委有关澳门特马王中获悉,我校13个项目在全国、全省新时代高校党建示范创建和质量创优工作(以下简称“双创”)期满验收和中期评估中,全部获得“通过”。

近年来,我校党建“双创”工作不断取得佳绩,国家、省、校三级建设布局得到进一步优化。各创建单位在188金宝慱体育,澳门特马王中,利民网官网党委的组织领导下,对照指南、深耕细作,扎实有效推进创建工作,进一步夯实了基层党建基础,以点带面提升了党建工作质量。
下一步,188金宝慱体育,澳门特马王中,利民网官网党委将紧密结合贯彻落实基层党组织建设强基工程行动计划,进一步巩固深化党建“双创”成果,指导通过验收结项的单位进一步突出特色、融合发展,充分发挥带头示范作用;对尚在创建培育期的单位,将根据检查反馈意见和建议,进一步加大支持和常态化跟踪指导督促力度,推动其进一步对标对表,确保以更加优异的成绩迎接考核验收。